4月21日下午,校团委在崇文楼A306、A308和A408教室举办2026年忻州师范学院“挑战杯”大学生创业计划竞赛校赛决赛。经系(院)推选、校级复赛,共有60项作品晋级决赛,其中新一代信息技术5项、现代服务与社会治理16项、生物医药与健康科技5项、新能源新材料4项、现代农业与食品科技10项、新消费与文化创意20项。
本次决赛采用盲评模式开展,各参赛团队按抽签顺序依次进行公开路演,通过PPT展示与现场讲解,完整展示作品成果。各队伍筹备充分、思路清晰、表述流畅,凭借新颖的创作理念与优秀的临场表现,收获了评委认可与观众好评。评审老师秉持严谨专业的评审准则,针对参赛作品精准点评,并提出切实的优化建议,为作品后续打磨完善提供专业指导。赛事整体氛围积极浓厚,充分展现了学子昂扬向上、锐意进取的精神风貌。
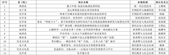
最终评选出金奖10项,银奖13项,铜奖15项,优秀奖22项,现将结果公示如下:
金奖

银奖

铜奖

优秀奖

公示期内如有异议,请通过电话、电子邮箱等形式实名反馈。
公示时间:2026年3月22日——29日
联系人:杨老师
联系电话:0350-3339921
电子邮箱:xzsytuanwei@163.com